Business analysis is…

I like saying that everything is a business analysis because every daily activity draws from its elements, even if we do not realize it. Examples? There you go.

When your granny wants to share the dough recipe with you, she has to make a list of ingredients first. Then, she identifies the steps that need to be done in the right sequence – that is, she models a process.

A family moving to a larger apartment has to take into account their financial capabilities, change of the surrounding, and nearby education centers – SWOT analysis is performed.

Engaged couples getting ready for the wedding need to prepare their outfits, plan the guest list and invitations, book a banquet hall, a music band, and a honeymoon, and moreover  –  fit into a specific budget. Plus, they need to figure out how to seat the guests, so one of them doesn’t end up with a meal on their head for having a different opinion about political issues. In this case, we are dealing with a plan, a risk register, budgeting, and, in a sense, a system model.

These are just a few of the many examples of business analysis in everyday life.

 

You too are an analyst

Does this mean that anyone can become a business analyst? The above examples show that every independent person is an analyst in a sense. Will they become an IT analyst? It depends on what path they take in life.

To help my friends imagine the work of an analyst, I tell them about my grandfather’s garden. This metaphor helped me pass my business analysis exam in postgraduate studies so it can be quite useful.

I’m going to tweak this story a bit to explain how it all works. Note – I do not use any real name of the IT position in it.

Instead, you’ll meet my family.

 

Tomato garden

My whole family lives in a small town on the Vistula. We support each other whenever the situation requires it. Every spring, my grandfather Aleksander plants vegetables in his garden. My grandmother prepares wonderful jars for the winter with them.

My grandmother likes saying that she keeps summer in jars to feel the warmth of the summer sun during the cold winter. “Halina, don’t talk nonsense; just put the pickled ones on the table,” grandfather used to answer, and then they ate dinner, anticipating the first signs of spring.

When grandpa turned 87, he announced to the family that he would no longer work in the garden and needed help.

He authorized his son Jerzy, my father, to manage the garden. But Jerzy was also advanced in years, so he decided to hire a gardener.

The gardener has made more than one garden in his life. He knew how to use tools, dig, plant, pollinate, and water plants. Unfortunately, he had no idea how to make the garden exactly the way the senior dreamed it would be. He did not know precisely what the senior expected of him, and – frankly saying – they did not fully understand each other. First of all, Aleksander was already a little deaf. Secondly, everything the gardener had to do was obvious to him. After all, he worked on many gardens in his life, and this one was not very special.

Aleksander was not in the habit of keeping his mouth shut. He told Jerzy directly what he thought of his garden management and the gardener.

Jerzy was worried. Out of respect for the senior and concern for his health, he decided to introduce changes – he asked for the help of his son Michał, that is me.

From now on, Michał will be responsible for understanding Aleksander’s needs and handing them over to the gardener. He has great predispositions for this task as he easily finds a common language with older people (especially with his own grandfather). In addition, he knows how to get along with the gardener, because he used to help his grandfather in the garden (although he never liked it) and knows in which direction the senior’s garden should be developed.

 

We need to talk, which is nine meetings

What’s Michał doing? For starters, he makes an appointment with Aleksander to get to know his ideas about the garden. Aleksander admits that he loves his garden, but that’s not all. He grows it for his wife Halina, who loves making preserves and meals from her own vegetables and fruits. Tomatoes are the most important for Aleksander. That’s his pride, which is why this year he’s dreaming of a garden full of tomatoes only. “Go to Mr. Kaczorowski, you will see what a beautiful garden he has” – Aleksander sends his grandson to his friend at the end.

Michał finishes a nice chat having a pack of important information. First of all, a professional should take care of the garden because only they can meet Aleksander’s expectations. Secondly, there is one more person interested in the whole project and what will result (or rather grow up) from it – Aleksander’s wife. As for the garden full of tomatoes, Michał does not propose any changes yet, although, based on his own experience, he assumes that this plan may turn out to be a mistake. For now, following his grandfather’s advice, he goes to take a look at Mr. Kaczorowski’s garden. Then, he makes two drafts in his notebook: an as-is (the garden the way it is now) garden versus a to-be garden (the dreamt garden).

Michał gets ready for a second meeting – this time, he makes an appointment with his father and the gardener to tell them what he learned from his grandfather. It is more of a vision than a specific plan – a general outline of the whole project and what will be cultivated in the garden.

Michał’s third meeting was with his grandmother Halina, Aleksander’s wife. There will be a garden for her, actually. But Halina, instead of being happy, is annoyed and sad; she can’t imagine a garden full of tomatoes alone. “It looks like we’ll eat tomato sauce all year round. Who could stand it?”

It also turns out that there is another specialist in cooking, preparing preserves (especially juices and jams), and gardening in the family: Halina’s daughter, Elżbieta. When it comes to preserves, she knows best what she has got plenty in the garden, and what vegetables and fruits you need to buy. Halina doesn’t remember even what grew in the garden and what didn’t…

This is an important clue for Michał. He visits Jerzy and the gardener again because he has to inform them about the change in the initial assumptions. It is good that no specific work in the garden has yet started, because they have to prepare the ground for various types of vegetables and fruits, and not just for tomatoes, as originally planned – this concludes meeting number four.

Fifth in line is the meeting with Elżbieta. Elżbieta admits that Halina is right: different fruits and vegetables are needed. But she also agrees with Aleksander – tomatoes are the most important. She tells Michał also what kind of fruit she uses to make jams.

There is more and more information in Michał’s notebook. There is also a new draft of the garden. Since the first meeting with Aleksander, a lot has changed! Michał presents his current vision of a to-be garden at meeting number six – another meeting with Jerzy and the gardener. “But this is not the end of the changes yet,” he warns. “We’re still waiting for more information.”

The tomato garden has divided the family. The most important thing is Aleksander’s opinion as he finances the whole project (and shouts loudly if being dissatisfied). Michał understands his grandfather, but he also understands Halina and Elżbieta – their needs are important too. If they are left out, dissatisfaction in the family will increase. What to do? It is necessary to organize a family meeting, that is, a meeting among the interested parties. Do you remember what the number of this meeting is? Yeah, that’s the seventh one. Michał invites Aleksander, Halina, and Elżbieta. The discussion is turbulent – when Michał cites all the most important information that he has collected so far and talks about the expectations of each person, emotions take over. But Michał’s role is to control the situation and run the meeting towards consensus. It works – after a long discussion, there is finally an agreement! It was decided what vegetables and fruits should grow in the garden and what the garden itself should look like.

Is this the end of conversations and meetings? Can the gardener finally get to work? No, he can’t. It is true that the family members initially agreed, but Aleksander is the garden’s owner, pays for its maintenance, and it’s his final decision. Michał gives him time to cool off after a heated debate. He has finally another meeting with Aleksander – this time in private. “You have a beautiful garden, grandpa,” the conversation begins (number eight). “It’s your pride and the apple of your eye because it’s not only beautiful, it’s also useful for the whole family,” Michał explains how important the variety of vegetables and fruits in the garden is. It gives more opportunities to compose healthy meals and more joy from cooking for Halina and Elżbieta. Besides, they cook not only for themselves. They do it also for the sake of Aleksander’s health.

A discussion isn’t easy. Aleksander got used to the fact that everything is always organized his way, and he would rather have his tomato garden. Eventually, however, he accepts the arguments and confirms the family arrangements.

Michał can relax. He prepares a plan of the garden, places particular vegetables and fruits, and sets intervals. He presents the plan at a meeting with Jerzy and the gardener. This is the ninth meeting, but this time Michał knows that this is just a formality and work on the garden will go in full swing. After a few weeks, Michał, Jerzy, and the gardener invite Aleksander to a ceremonial showcase. Michał guides his grandfather around the garden and explains what has been done, bed by bed. The garden is full of various fruits and vegetables, in line with the wishes of Halina and Elżbieta, but it is dominated by tomatoes. The look on Aleksander’s face shows that he is pleased and proud. “You know what? When Mr. Kaczorowski sees this, it will be an absolutely jaw-dropping experience for him!”

Who is who in this story?

And what role do they play in the IT world? Are you curious? Take a look at the table below.

Table 1. Roles of project participants (click on the table to enlarge)

business analysis process_participants

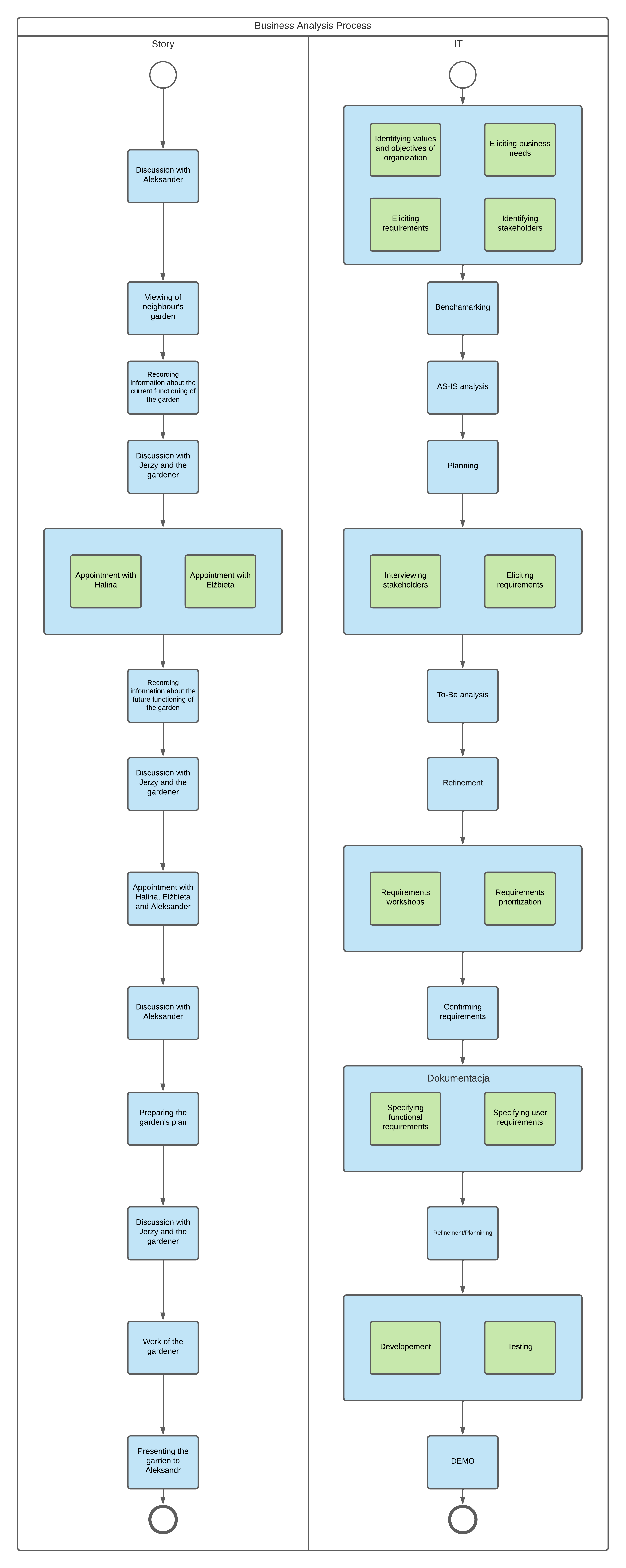
Now that we know who is who, we can consider what activities related to the business analysis Michał performed in the story. The answer is in Diagram 1.

As you can see, business analysis can be present in such ordinary activities as gardening. But not only that. Business analysis is also useful in writing articles. In this article, I used several techniques of business analysis.

Metaphor and analogy – these are techniques used in facilitation (but not only), helping to convey complex issues in an understandable way. In the article, I created a simple story to translate the activities of business analysis into everyday life.

RACI matrix – is a technique used to determine the roles of stakeholders in processes. In the article, I created a simplified RACI matrix in the form of a table comparing the characters of the story with the real roles in IT projects.

 

 

Diagram 1. Business analysis process (click on the diagram to enlarge)

business analysis process

Finally, process mapping – is a technique used to capture the course of processes in the form of diagrams. In the diagram above, I described two processes – one from the story, the other from the IT world. This way, I summarized the activities performed during the business analysis.

 

So, who is this analyst?

A business analyst is a person who combines business and IT to create solutions that bring change and value to an organization. In order to deliver value and efficiently implement the change, an analyst can collaborate with, among others, directors, managers, as well as specialists of various levels. But it’s just the business side of the coin. On the other side is the world of IT. To create a solution that works, analysts must cooperate with developers, testers, or project managers. Their role is to provide others with guidance to help create a system that meets the customer’s business needs. Not without a reason, the analyst is like a bridge connecting two worlds, which often do not understand each other, and more often even wage wars with each other.

That’s why soft skills are so important in the work of an analyst, necessary during numerous conversations (who remembers how many there were in the story above?) and workshops. But that’s a subject for a separate article. You will find it under this link: “Business Analyst’s Soft Skills.

Autor
  • Michał Lech
  • System-Business Analyst
  • System-Business Analyst. A graduate of Electrical Engineering as well as Electrical Power Engineering at the Lublin University of Technology, and postgraduate studies “Analityk Biznesowy – profesjonalista na styku IT i Biznesu” (“Business Analyst – a professional at the interface between IT and Business”) at the SGH Warsaw School of Economics.

    He is certified with the ECBA, Salesforce: Admin, Business Analyst, UX Designer, Strategy Designer, Service Cloud Consultant, App Builder ; AgileBA Foundation, IREB CPRE Foundation,  Facilitation Foundation, Change Management Foundation, ABC Scrum Master, AgilePM Foundation, and PRINCE2 Foundation.

Opracowanie redakcyjne:
Anna Sawicka
Text revision
Anna Wójcicka
Text translation
Do you want to know more? Join the subscribers of our newsletter.